The discovery of a river-dwelling jawed tetrapod from the Permian reshapes the conventional view that stem tetrapods disappeared at the end of the Carboniferous
- 演化之聲

- 3 days ago
- 3 min read
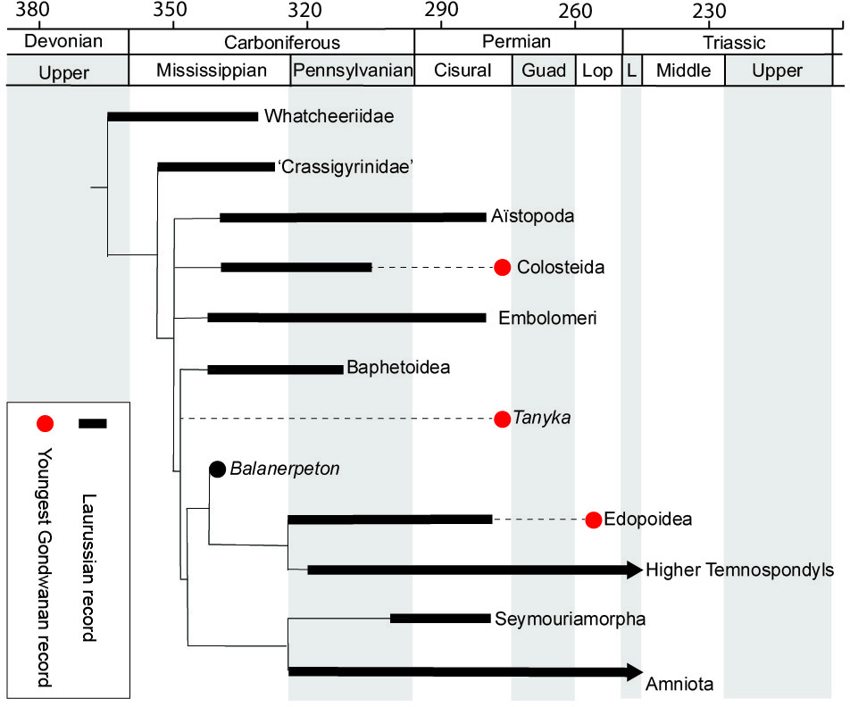
It has long been assumed that more primitive stem tetrapods declined rapidly and vanished following the environmental upheavals at the end of the Carboniferous, with two major lineages—temnospondyl amphibians and amniotes—rising to replace them. However, a fossil from the early Permian of Brazil, assigned to the species Tanyka amnicola, represents a Gondwanan stem tetrapod belonging to a lineage previously thought to have disappeared much earlier. Its persistence into a later time interval reveals that evolutionary models based largely on Laurussian records may reflect only regional patterns and cannot be uncritically generalized to a global scale.

The fossil remains of Tanyka amnicola consist primarily of the lower jaw, with the holotype specimen (MAP-PV 662) preserving a nearly complete left mandible approximately 17.2 cm in length. The structure is preserved in three dimensions without significant compression. The mandible includes the dentary, angular, articular, and three coronoid bones, forming an overall L-shaped profile. However, unlike most tetrapods, the mandibular ramus exhibits a pronounced torsion along the labiolingual axis rather than functioning as a simple vertical closing structure. This torsion causes the occlusal surface to tilt outward, shifting the primary contact with food away from the marginal tooth row to the inner coronoid region. This region is covered by a dense field of denticles, which are not only numerous but also unusually enlarged, forming a structure comparable to a grinding surface.

During jaw closure, this denticle field would have contacted the upper jaw and generated a grinding action. Wear traces observed on some denticles provide direct evidence that this mechanism was actively used during feeding. Based on this morphology, researchers infer that Tanyka amnicola likely fed on small invertebrates and may also have incorporated some degree of plant material into its diet.
Traditional interpretations suggest that early tetrapods possessed relatively simple jaw functions and limited dietary diversity, with more complex feeding strategies emerging only after the evolution of amniotes. However, Tanyka amnicola demonstrates that certain stem tetrapods had already begun exploring new ecological roles by the early Permian. A comparable grinding feeding mechanism can be observed in some extant aquatic salamanders, indicating that such functional adaptations have evolved repeatedly across different lineages.

Phylogenetic analyses place Tanyka close to the tetrapod crown group, showing affinities with Eucritta and several Carboniferous taxa. This implies that its lineage diverged prior to some of the earliest known crown-group tetrapods, such as Balanerpeton woodi, yet persisted into the Permian within Gondwana.

The survival of this lineage beyond the Carboniferous directly challenges the concept of rapid faunal turnover associated with the Carboniferous Rainforest Collapse. It has been widely proposed that the breakdown of humid tropical forests during the late Carboniferous led to the rapid extinction of wetland-dependent stem tetrapods, while amniotes and other more derived groups expanded due to their greater tolerance of arid conditions. The discovery of Tanyka amnicola indicates that this transition was not as complete as previously assumed, at least within Gondwana.
Importantly, Tanyka amnicola did not inhabit exclusively stable wetland environments. Its fossils occur across a range of depositional settings, including ephemeral wetlands, lacustrine systems, and arid basins, suggesting ecological flexibility rather than strict habitat specialization. This distribution implies that the species may have possessed physiological or life-history adaptations that enabled survival in seasonally dry environments.
These findings prompt a broader reconsideration of evolutionary patterns on Earth. If the timing and trajectory of evolutionary change differed between continents, then what has been interpreted as a global pattern may in fact represent an extrapolation from limited regional data. The designation of certain groups as "primitive" does not imply evolutionary stagnation. Stem tetrapods continued to experiment with new adaptive strategies within competitive ecosystems. Their jaw morphology, feeding strategies, and habitat use all reflect a capacity for ecological innovation. When new groups emerge, older lineages do not necessarily disappear immediately; instead, they may persist and diversify in overlooked ecological niches, continuing their evolutionary trajectory beyond the boundaries imposed by traditional models.
Author: Shui-Ye You
Reference:
Pardo JD et al. (2026). An aberrant stem tetrapod from the early Permian of Brazil. Proc Biol Sci.




Comments